石墨烯改变我们的生活!
首页
Home
关于我们
Nav
产品中心
Nav
石墨烯改性技术
Nav
解决方案
Nav
案例展示
Nav
资讯动态
Nav
联系我们
Nav
改性石墨烯浆料
石化能源
钢厂专用
石墨烯改性纳米重防腐材料
常规防腐材料
水性及功能材料
专用高端功能性涂料
电厂领域
钢厂领域
化工领域
海工及港口领域
其他领域案例
公司新闻
人才招聘
争创
石墨烯
材料领域领先企业、研发
创
新材料
、创造
新价值
查看更多
产品分类
改性石墨烯浆料
石墨烯改性纳米重防腐材料
石化能源
钢厂专用
常规防腐材料
水性及功能材料
专用高端功能性材料
产品详情
分享到:
双组份石墨烯无溶剂重防腐涂料TY-SDG-303
简介:
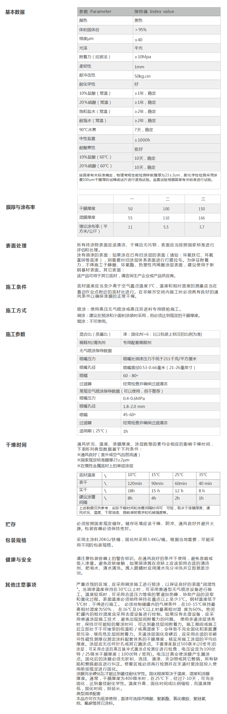
该产品在石墨烯改性特殊高分子环氧树脂和有机钛纳米的网络基体上添加必要的防腐、防锈填料及相应流平剂、防沉剂、消泡剂等经过研磨调配成涂料。该涂料具有优异的防腐性能,如耐酸、耐碱、耐盐、耐高温(180℃以上)、耐磨等。专用于各类耐酸、碱、盐类等介质腐蚀,适用要求高耐防腐及耐磨要求的脱硫塔入口烟气部位,也可用于循环槽、湿烟道、污水池等设施等环境下的⻓效防腐,可适应厚涂需求,属加强级无溶剂重防腐涂料品种,耐温和耐酸碱浸泡性能较TY-SDG-302更好。
上一个
下一个
产品详情